Publication Process
Last Updated: February 2026
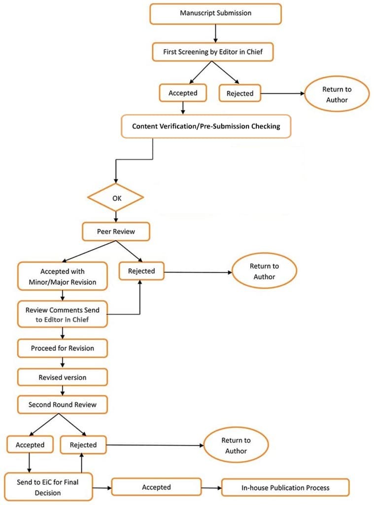
The below given flowchart explains the manuscript submission at a glance. Once the manuscript is submitted for publication, it is subjected to screening, quality assessment, reviewing, and further production processing involving language assessment, figure improvement, preparation of proofs and incorporation of required corrections.
Screening & Assessment
Initial scrutiny by the Editor-in-Chief and technical quality checks.
Peer Review
Independent evaluation by multiple eminent experts in the field.
Language & Figures
Professional language assessment and figure enhancement services.
Production
Proof preparation, author corrections, and final indexing.
Manuscript Submission Flowchart

* The flowchart above represents the standard operational procedure for all Aethra Science journals.
